I doubt Diretta works on I2S… it is a Network protocol (ie alternative to UPNP ) , it has nothing to do with I2S
Of course, but when there’s a protocol, there’s an interface, like a ship arriving in port.
Ethernet to pci in a computer or ethernet to I2s in a streamer or ethernet to I2s interface to connect I2s input to a dac, like Diretta DST-00
Just Ethernet interface missing there? That’s a I2S interface hat for something similar to RPi4. Input from the computer’s internal I2S bus (similar to RPi’s hat connector) and output to LVDS I2S on HDMI connector. Simple signal translator… I don’t think that hardware has anything to do with Diretta…
Yes, if we assimilate Diretta with the protocol used only. But Diretta is also developing a number of hardware solutions. This I2s-lvds endpoint is similar to an Rpi with a hat, but it’s also a Diretta device with specific development (clock inside) and software integration (from the Asio driver to target OS management).
In fact, Diretta combines the two, as if Signalyst and NAA had the same name ! ![]()
If I refer to my Gustard A26, I think that the streamer integrates a solution, ethernet to I2S inside. No ?
You could likely use the same hardware with HQPlayer NAA as well, or something else. As I said earlier, one could make DSD capable I2S hat for RPi4 and it would work fine up to DSD256. And I know exactly how to make “single chip” NAA with 8-channel DSD512 output as well.
But I’m not into hardware manufacturing, I’m busy enough with software.
Yes, or iFi NEO iDSD, or the T+A SD(V)3100, or for example Holo Red.
With Holo Red you can just insert microSD with NAA OS and you have ethernet to I2S for HQPlayer. With fancy clocks and all.
This isn’t the right thread, but I do think that HQPlayer is a central piece of software for improving audio rendering. There’s still plenty of scope for development, such as integrating solutions from developers who share the same goal. So take a good look at Home Audio Fidelity and Thierry’s developments, whose filters integrate perfectly with HQPlayer.
The next step would be to integrate Room Shaper into HQP with a common solution (not necessarily VST).
It would need to be some cross-platform solution that works on all the supported OS and hardware architectures. And it would also need to work the same for both PCM and DSD.
VST is certainly not such… In addition, challenge with VST is that is assumes the plugin can have a GUI, which is not the case with HQPlayer Embedded.
I just got DL300, and it definitely doesn’t work correctly in DSD Direct mode. I guess SMSL and Topping never actually test any of their product for example in DSD mode. Because this would be so easy to spot if they ever even tried it out…
Since the menu options they have for the 4499EX models seem to the same, I have to assume the 4191+4499 combination control firmware works the same for all these models. Thus none of those likely work correctly unless proven otherwise (not going to burn more money on more expensive models to try out).
Damn that’s disappointing.
In the sub $1000 range seems SMSL D-6 remains best bargain
Lets see if Holo Cyan 2 is better performance
Based on SMSL DL200, 9039Q2M seems to work similarly to the earlier Q2M models in terms of performance. Although the DSD handling has been reworked. Since it is a stereo component, it doesn’t have the problems common with PRO models where manufacturers gang the 4+4 channels in a way that makes performance suffer.
DSD512/DSD256 gives slightly better results than 44.1/705.6k PCM.
As usual with ESS, the curious thing is rather big drop on IMD when running with DSD inputs.
@jussi_laako and @dabassgoesboomboom i just pulled the trigger on the AUDALYTIC AH90 AK4191+AK4499 streamer/dac from Gustard.
Would this have the same issues you mentioned even after they sorted out the A26?
Two weeks ago I got confirmation from the manufacturer that AH90 does not support the DSD Direct mode and I shared it here:
Noooo!! Damn! I missed that! Ugh Ok so what does it do then? How does it treat DSD? Converts to PCM?
@jussi_laako understands these chips better than me and most
But if I have to guess it will treat DSD256 just like ESS and past AKMs
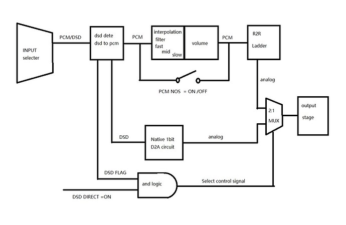
You will by-pass the AKM filtering with HQPlayer but without DSD Direct mode selectable by the user, you cannot bypass the chip’s SDM modulator
It shouldn’t convert DSD256 sample rate to a lower PCM rate if that’s what you mean.
So I can’t bypass their filter?
Gustard told me that for the R26, unless DSD direct was selected, Dsd was converted to pcm.
Screen still read DSD tho. They sent me this
No, I wrote above you will by-pass AKM filter with DSD256.
1bit 11MHz will end up as 32-bit 11MHz, so it is high rate PCM.
But as I wrote above it won’t be converted to a lower rate PCM. So that’s still a good thing usually.
But this DAC doesn’t fit with this thread, without DSD Direct mode
Unfortunately ![]()
Welp I’ll hold on to this for a bit and grab a A26 when one pops up.
Or hopefully this Holo Cyan pays off. No one is telling me anything about it.
My Gustard contact said this
“We may not necessarily add this feature because it deviates from the functionality of the all-in-one machine and volume adjustment is not available”
I said why even offer DSD if you can’t bypass the SDM modulator. Many more of us don’t need volume control.
These companies are really out of touch.
No one is asking for the garbage they stick on these things lol
ESS has worked like this since forever, so it’s not that unusual.
And nearly all the AKM chips out there without DSD Direct mode work like this.
But yeh if you want HQPlayer’s 1-bit modulator delivered bit perfectly for conversion to analogue, A26 is better choice.
Holo Cyan 1 was not great performance for the $ but maybe Cyan 2 will be better. Hopefully it will perform better than a cheap SMSL D-6 running in DSD Direct mode.
