Roon playback stops after 5 minutes post-update (ref#DNAGF9)

Hi! What’s not quite right with Roon?

· None of the above quite fits

None of the above quite fits

· None of these quite match

Tell us what's going on

· my roon keep stopping after few minutes of playing, its starts a new track and always stops after 3 secs., my core and all other devices are wired connected, I have been using the same setup for 5-6 years, not a problem, suddenly, I believe maybe after the latest update, it does not play longer than 5 min.

Tell us about your home network

· all devices are cabled connected, high end rounter Silent Angel Bonn N8

Hi @Tamir_Dotan,

Thank you for your post.

Here are the most visible dropouts we see in recent logs:

03/21 08:39:25 Trace: [Bluesound PULSE FLEX 2i @ 192.168.178.155:45923] [raatclient] GOT [7022] {"status":"Dropout","samples":23958}
03/21 08:39:25 Trace: [Bluesound PULSE FLEX 2i @ 192.168.178.218:38349] [raatclient] GOT [7016] {"status":"Dropout","samples":96074}
03/21 08:39:25 Trace: [Bluesound N230 @ 192.168.178.205:33773] [raatclient] GOT [7022] {"samples":96074,"status":"Dropout"}
03/21 08:39:25 Trace: [Bluesound PULSE FLEX 2i @ 192.168.178.155:45923] [raatclient] GOT [7022] {"status":"Dropout","samples":24200}
03/21 08:39:26 Trace: [Bluesound PULSE FLEX 2i @ 192.168.178.218:38349] [raatclient] GOT [7016] {"status":"Dropout","samples":96316}
03/21 08:39:26 Trace: [Bluesound N230 @ 192.168.178.205:33773] [raatclient] GOT [7022] {"samples":96074,"status":"Dropout"}
03/21 08:39:26 Trace: [Bluesound PULSE FLEX 2i @ 192.168.178.155:45923] [raatclient] GOT [7022] {"status":"Dropout","samples":23958}
03/21 08:39:26 Trace: [FLEX 2i - Mobile] [Enhanced 22,1x, 24/48 TIDAL FLAC => 24/48] [1% buf] [PLAYING @ 3:53/3:54] Only the Moment - Dinah York / Celso Mendes / Marc Almond / Anni Hogan
03/21 08:39:26 Trace: [Bluesound PULSE FLEX 2i @ 192.168.178.218:38349] [raatclient] GOT [7016] {"status":"Dropout","samples":96316}
03/21 08:39:26 Trace: [Bluesound N230 @ 192.168.178.205:33773] [raatclient] GOT [7022] {"samples":96074,"status":"Dropout"}
03/21 08:39:26 Warn: [FLEX 2i- Rooms + Arcam AVR11 + FLEX 2i - Mobile + Garden] [zoneplayer/raat] Too many dropouts (>3s dropped out in the last 30s). Killing stream
03/21 08:39:26 Trace: [FLEX 2i- Rooms + Arcam AVR11 + FLEX 2i - Mobile + Garden] [zoneplayer/raat] too many dropouts. stopping stream

In the above case, at least one of the four endpoints comprising a grouped Zone [FLEX 2i- Rooms + Arcam AVR11 + FLEX 2i - Mobile + Garden] began to experience irrecoverable sample loss and had to abort playback rather than play a broken stream. The most obvious culprit above is the Bluesound Flex 2i.

What is the actual network pathway between your Roon Server machine and that device? Please try bypassing all network switches/mesh nodes and hardwiring both the server and endpoint to the same router. We can build back in network hardware from there once we try to reproduce the issue on an isolate network pathway. Thank you!

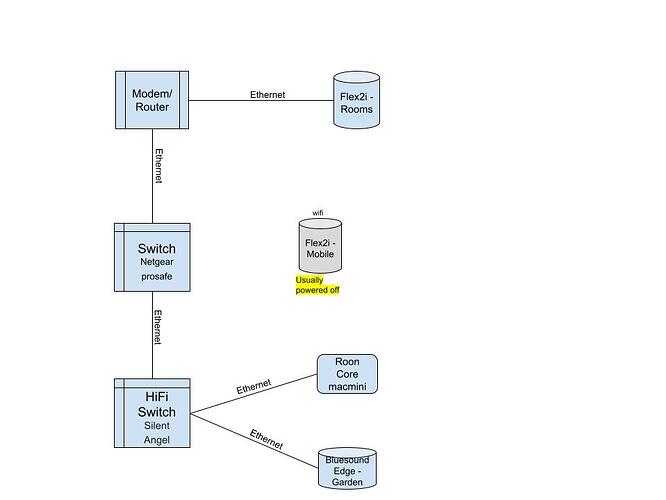
@conor Thanks for the details, pls see the attached image, this is my set up - its been like that for years, without any issue. All Blueshound devices just recieved an update (BlueOS 4.14.12) and the situation seemed a bit more stable, but I did experience a drop out today 25 march around 10:00 CET, and again around 11:10 CET maybe you can check the cause.

(in the second case the wifi bluesound was not even turned on)

Hello @Tamir_Dotan

Looking at the logs near the timestamp you provided, there is a very clear explanation for why your playback is cutting out.

Your system was playing a Tidal FLAC track (Circles - General Soundbwoy) to a grouped zone containing your Arcam AVR11, Bluesound Powernode Edge, Pulse Flex 2i, and a Garden zone.

At 10:19:26, your Bluesound devices began reporting massive audio dropouts. Roon’s safety mechanism kicked in at 10:19:29 with this specific error:

03/25 10:19:25 Trace: [FLEX 2i - Mobile] [Enhanced, 16/44 TIDAL FLAC => 16/44] [100% buf] [PLAYING @ 3:09/3:10] Circles (Acoustic Version) - General Soundbwoy
03/25 10:19:26 Trace: [Bluesound N230 @ 192.168.178.205:39239] [raatclient] GOT [3059] {"status":"Dropout","samples":346}
03/25 10:19:27 Trace: [Bluesound N230 @ 192.168.178.205:39239] [raatclient] GOT [3059] {"status":"Dropout","samples":96074}
03/25 10:19:27 Trace: [Bluesound PULSE FLEX 2i @ 192.168.178.218:38683] [raatclient] GOT [6037] {"samples":91815,"status":"Dropout"}
03/25 10:19:27 Trace: [Bluesound N230 @ 192.168.178.205:39239] [raatclient] GOT [3059] {"status":"Dropout","samples":96316}
03/25 10:19:27 Trace: [Bluesound PULSE FLEX 2i @ 192.168.178.218:38683] [raatclient] GOT [6037] {"samples":96316,"status":"Dropout"}
03/25 10:19:28 Trace: [Bluesound N230 @ 192.168.178.205:39239] [raatclient] GOT [3059] {"status":"Dropout","samples":96074}
03/25 10:19:28 Trace: [Bluesound PULSE FLEX 2i @ 192.168.178.218:38683] [raatclient] GOT [6037] {"samples":96558,"status":"Dropout"}
03/25 10:19:28 Info: [stats] 406956mb Virtual, 976mb Physical, 724mb Managed, 252mb estimated Unmanaged, 0,17% of runtime in GC pauses, 2ms last GC pause duration
03/25 10:19:28 Trace: [FLEX 2i- Rooms] [Enhanced 12,6x, 16/44 TIDAL FLAC => 24/192] [PLAYING @ 3:09/3:10] Circles (Acoustic Version) - General Soundbwoy
03/25 10:19:28 Trace: [Bluesound N230 @ 192.168.178.205:39239] [raatclient] GOT [3059] {"status":"Dropout","samples":96074}
03/25 10:19:28 Trace: [Bluesound PULSE FLEX 2i @ 192.168.178.218:38683] [raatclient] GOT [6037] {"samples":96316,"status":"Dropout"}
03/25 10:19:29 Trace: [Bluesound N230 @ 192.168.178.205:39239] [raatclient] GOT [3059] {"status":"Dropout","samples":96316}
03/25 10:19:29 Trace: [Bluesound PULSE FLEX 2i @ 192.168.178.218:38683] [raatclient] GOT [6037] {"samples":96316,"status":"Dropout"}
03/25 10:19:29 Trace: [Bluesound N230 @ 192.168.178.205:39239] [raatclient] GOT [3059] {"status":"Dropout","samples":96074}
03/25 10:19:29 Warn: [FLEX 2i- Rooms + Arcam AVR11 + Garden] [zoneplayer/raat] Too many dropouts (>3s dropped out in the last 30s). Killing stream

The logs reveal two primary “bottlenecks” that are straining your network:

  • The Sync “Drift”: Because the group must play in perfect sync, when the Wi-Fi node struggles to receive packets on time, it begins to “drift.” You can see this in your logs where the Pulse Flex 2i reports a drift of -70,380us.
  • The Safety Kill: At 10:19:29, the Wi-Fi node reported that it had dropped more than 3 seconds of audio within a 30-second window. To prevent you from hearing digital noise or a massive “echo” effect, Roon’s safety mechanism immediately kills the entire stream for the whole group.
03/25 10:19:13 Trace: [FLEX 2i- Rooms + Arcam AVR11 + Garden] [zoneplayer/raat] sync Bluesound PULSE FLEX 2i: realtime=1987281355012 rtt=500us offset=-1177644us delta=-461us drift=-70380us in 1428,1955s (-49,279ppm, -177,406ms/hr)
03/25 10:19:13 Trace: [FLEX 2i- Rooms + Arcam AVR11 + Garden] [zoneplayer/raat] sync Bluesound POWERNODE EDGE: realtime=1987418915716 rtt=1000us offset=-1043084us delta=-247us drift=-36916us in 1428,2s (-25,848ppm, -93,054ms/hr)
03/25 10:19:13 Trace: [FLEX 2i- Rooms + Arcam AVR11 + Garden] [zoneplayer/raat] sync ARCAM AVR11: realtime=654295167762255 rtt=500us offset=652306697762us delta=265us drift=-55229us in 1428,2045s (-38,671ppm, -139,215ms/hr)

Recommended Next Steps

To stabilize your system, I suggest testing the following in order:

  • Isolate the Wi-Fi Node (Test #1): Try playing your music to a group that excludes the “Flex2i - Mobile” node. If the Arcam and the hardwired Bluesound Edge play perfectly, we have confirmed that the Wi-Fi interference is the culprit.
  • Reduce the Load (Test #2): If you absolutely need the Mobile node in the group, go to Settings > Muse and disable Sample Rate Conversion. Pushing 44.1kHz (CD quality) is much easier for a Wi-Fi router to handle than 192kHz high-res audio.
  • Physical Check: If the hardwired Flex2i in the “Rooms” zone also struggles, check the Ethernet cable and port on the Silent Angel switch, as it showed the second-highest drift in the logs.

Hi Vadim,

So lets say the wifi device is causing the problem, I have turned it off, I still got drop outs, I would like you to check the reason for it, I had one around on March 26, somewhere between 9:30 CET to 11:30, there was a drop out when the wifi device was not on. Could you pls check the reason. in addition, I would like to mention that I have been using this set-up (only wired devices) for 5-6 years and it was flowless, so what has been changed? the answer might be in the drop out of the March 26, somewhere between 9:30 CET to 11:30. can we pls investigate that? thx

p.s. flex 2i ‘rooms’ is not connected to the silent angel switch, but directly to the router- see drawing

Hey @Tamir_Dotan,

Thanks for the follow-up! We’d be happy to take another look.

Could you please bring your Roon Server back online? That should trigger a fresh diagnostic report on our end. Let us know when you’ve done this, thank you!

Hi @benjamin I did for a restart. I can say that I had a drop out on april 2nd, at 11:53 CET, and 16:03 CET would love to understand the reason. (my wifi device is not connected), thnx

and pls check 5 April at 16:46 CET- another stop after multiple restarts of both core, the machine its on and the bluesound ‘rooms’ and it still stopped at 3 sec after a track starts

Hi @Tamir_Dotan,

Thanks for the timestamp! Based on the Roon Server logs provided, the playback stoppage at 03/26 09:43:21 was caused by a critical network-related timeout that prevented audio data from reaching your playback devices in time.

Specifically:

Trace: [FLEX 2i- Rooms + Arcam AVR11 + Garden] [zoneplayer/raat] too many dropouts. stopping stream

We can see that your server attempted to retrieve audio data for a TIDAL track but the request timed out. We see a bw limit:0kbps entry confirms that, at that moment, there was effectively zero bandwidth available for the stream.

The error is particularly common in grouped zones like yours (FLEX 2i- Rooms + Arcam AVR11 + Garden). Grouped zones require perfectly synchronized data delivery across multiple devices. When the internet connection or local network experiences a momentary “stall” (as seen with the accessTimeOut), the synchronization breaks, and Roon stops the stream rather than allowing the devices to fall out of sync.

To prevent this from recurring, consider the following:

  1. DNS Settings: Timeouts with streaming services are often caused by slow DNS resolution. Many Roon users find stability by changing their router's DNS to a faster provider like Cloudflare (1.1.1.1) or Google (8.8.8.8).
  2. Network Infrastructure: Since you are grouping multiple high-fidelity zones (including an Arcam AVR11 and Bluesound devices), ensure as many of these as possible are connected via Ethernet rather than Wi-Fi to reduce latency (I realize this has already been mentioned).
  3. ISP Monitoring: The 0kbps log entry suggests a momentary complete loss of connectivity to the streaming server. If this happens frequently, it may indicate a brief instability in your internet service provider's (ISP) line.

Thank you!

Hi Benjamin,

  1. I am not sure what it will take to change a DNS provider and if it requires payments
  2. ALL My devices are wired - ethernet
  3. MY ISP is one the most stable in the world (Ziggo)

I have been using the SAME set up for over 5 years, not hardware or service was changed, those dropout started few weeks ago.

I have noticed that I have no dropouts when I am listening to Roon Radio (lowere bandwidth) but I do get it when using Tidal HQ service.

I think it might be setting issue, could you pls investigate it more?

Hi @Tamir_Dotan,

Thanks for the follow-up. Updating your DNS Server doesn’t cost anything.

If you’d like some more specific step-by-step instructions on how to do this, please let us know the specific router model, and we can help.

Based on all the error traces we’ve seen in relation to your issues, it does very much point to network instability, and so testing a more stable DNS server would be the best next step.

Thank you! :folded_hands:

hi, thnx,

is it just a metter of setting the DNS to one of the options? I have changed it to google one and I experiencing the same problem, pls check at wed 15 april at 14:09 cet.

Again, my (same) set up has been runnning perfectly for 5 years, these drops our are new.

thnx